industry news
行业资讯
当前,以互联网为核心的新一代信息网络技术正在深入推进制造业融合创新,我国已开始逐步实施制造强国战略,推进智能制造发展,以抢占新一轮产业竞争的制高点,各骨干龙头企业也积极布局推动生产方式、组织流程、创新模式等方面的变革。针对于此,全国智能制造发展联盟秘书处研究工作组围绕政策形势、企业动态、产品信息、专家智慧、行业数据等方面,对我国智能制造发展进行了实时监测与分析,就2015年上半年国内发展态势分析如下:
一、发展现状及特征
1《中国制造2025》正式发布并逐步实施,制造强国战略进入实质推进阶段
《中国制造2025》正式发布,明确了我国制造强国战略路线图。2015 年 5 月 19 日,国务院正式印发我国制造业发展纲领性文件《中国制造 2025》,规划全面部署推进实施制造强国战略,明确了九大战略任务、十大重点领域、五项重大工程,以实现和达到中国创造、中国质量、中国品牌,推动我国在2025 年前迈入制造强国行列。其中,九项战略任务包括提高国家制造业创新能力、推进信息化与工业化深度融合、强化工业基础能力、加强质量品牌建设、全面推行绿色制造、大力推动重点领域突破发展、深入推进制造业结构调整、积极发展服务型制造和生产性服务业和提高制造业国际化发展水平。
《中国制造2025》相关落地政策相继出台,制造强国战略进入落实推进阶段。从国家层面来看,工信部表示将采用“1+X”的形式来落实《中国制造 2025》,年内将出台多个配套政策文件。6月3日工信部公示了2015年智能制造专项项目,94家公司的相关项目获入选;6月22日,国家安监总局公布“机械化换人、自动化减人”专项行动方案;6月23日,工信部批示二十五个重点实验室项目,涵盖工业互联网、高端装备智能制造、无人机等技术领域。6月24日,国务院成立国家制造强国建设领导小组,负责统筹协调国家制造强国建设全局性工作。从各地方来看,自《中国制造2025》出台以来,湖南、上海、天津、辽宁、江苏等省市出台相关政策,推进智能制造发展。
表1:2015年上半年《中国制造2025》部分落地政策
2受投资环境和金融资本双重驱动,各领域企业纷纷进军工业机器人领域
在良好的投资环境和金融资本的推动下,工业机器人产业发展较快。一是工业机器人纷纷入选地方产业发展重点,各种优惠扶持政策不断出台。1月25日,辽宁省印发《辽宁省推进机器人产业发展实施意见的通知》,鼓励有条件的地区设立机器人产业发展基金,探索组建机器人融资租赁服务公司。6月11日,东莞市审议通过《东莞市工业机器人智能装备产业发展规划(2015-2020)》,研究设立工业机器人智能装备产业发展引导资金,建立工业机器人智能装备推广补助机制,落实税收优惠政策,加大财税支持力度。二是工业机器人配套服务不断完善,3月20日,国家机器人检测与评定中心成立,提供机器人产品的检验检测、认证和公共服务;5月15日,上海金桥创建国内机器人自主研发高地,为机器人创客提供基础办公环境、加工设备、创业培训、投融资配对等配套服务;5月29日,广东省设立华南智能机器人创新研究院,致力于机器人关键技术突破及应用推广、检测评估服务与标准化、高端人才培训与国际合作、产业孵化培育等。三是工业机器人相关概念股受到这一轮牛市的热捧,天使基金、风投基金、股权投资基金等金融资本积极投资于机器人产业,这在一定程度上推动各领域企业进军工业机器人领域,加强企业资本积累。
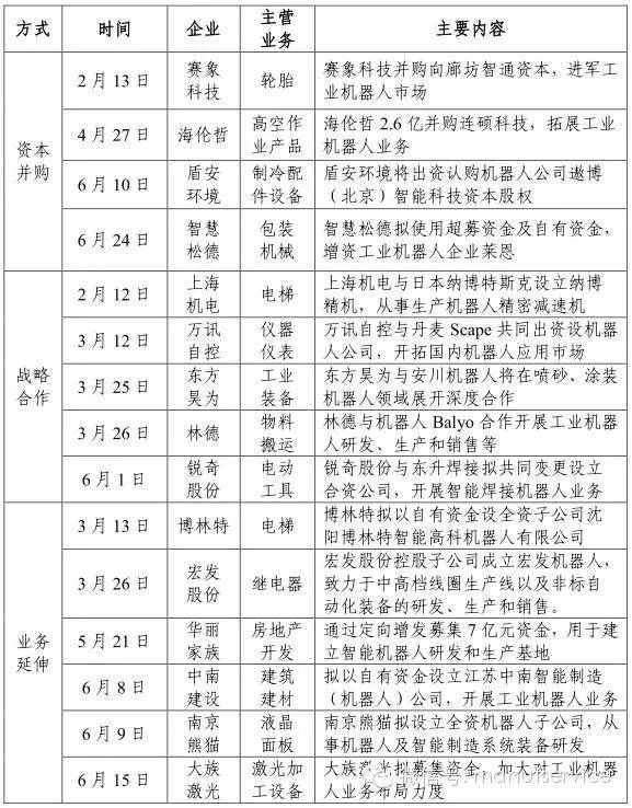
各领域企业通过资本并购、战略合作或业务延伸等途径,开展工业机器人业务布局。一是资本并购,赛象科技入股廊坊智通,凭借廊坊智通在柔性加工系统集成方面的相关经验进军工业机器人市场;海伦哲并购连硕科技,拓展工业机器人业务;盾安环境认购机器人公司遨博(北京)智能科技股权;智慧松德拟收购工业机器人企业莱恩精机20%的股权。二是战略合作,上海机电与日本纳博特斯克合作从事生产机器人精密减速机;东方昊为与安川机器人将在喷砂、涂装机器人领域展开深度合作;林德与机器人Balyo合作开展发挥工业机器人研发、生产和销售;锐奇股份与东升焊接拟合作开展智能焊接机器人业务。三是业务延伸,博林特、南京熊猫、宏发股份、中南建设等企业设立全资机器人子公司,华丽家族、大族激光等企业通过定向增发方式募集资金,开展工业机器人研发和生产。
表2:2015年上半年部分领域企业进军工业机器人行业
3传统制造企业开始着手“互联网+管理架构”创新,推动组织模式去中心化变革
以互联网为核心的新一代信息技术加快推广普及,推动企业组织流程和管理模式创新。一是用户个性化需求为企业管理架构创新提出迫切要求,互联网技术激发了用户被搁置的多样化个性化需求,企业传统的金字塔式组织架构难以维系,需要以用户为导向、以需求为核心进行组织形式和经营策略变革,提升企业的敏捷性和柔性化程度。二是网络化信息传递为企业管理架构创新提供必要条件,网络化、扁平化、同步快速的信息传递方式将促进市场参与主体搜索、获取、分享、沟通信息的效率提高和成本降低,推动制造企业内部基于不同业务及功能模块的部门“小微企业”化,以充分发挥其自主经营、决策、分配等权利。
为了顺应互联网时代发展需要,传统制造企业开始着手推动组织模式去中心化变革。海尔、华为等企业已率先通过建立开放型小微经营体、协同化自决策机制等方式,推进企业组织模式去中心化变革。3月31日,美的集团宣布推出针对核心管理团队的合伙人持股计划计划及对业务骨干的第二期股权激励计划,建立不同层级的长效激励机制,促进美的集团“经理人”向“合伙人”身份转变,并进一步激发团队的开放、进取、创新、事业冲动和强执行力,鼓励在美的集团内部形成创业型团队,以迎接互联网时代的挑战。
二、下一阶段趋势预测
1互联网技术及理念加快渗透,服务模式创新将成为工业机器人产业链价值提升的重要抓手
当前,国内企业纷纷布局工业机器人,在推动核心零部件研发、系统集成、本体集成等发展的同时,有少部分企业开始积极探索工业机器人领域服务模式的创新,以顺应互联网时代的发展需要。如新时达推出机器人APP资源整合平台,试图以机器人业务的O2O创新模式为纽带,让用户成为机器人产业链各企业共同服务的中心;武汉奋进推出工业云机器人1.0版,依托于云计算、传感网络、移动互联网的技术,具备远程操控、远程监控、远程诊断等功能,进一步丰富了工业机器人领域的服务内容。随着互联网技术和理念逐渐向工业机器人领域加快渗透,工业机器人领域相关服务将成为一种独立的商品形态,产业高附加值环节将逐渐向服务环节延伸,以单元产品为核心的企业经营模式加快向依托产品提供综合服务的新方向转变,新型服务模式将成为推动工业机器人产业链提升的主要动力。
2立足资源整合的云平台不断涌现,开放式协同创新将成为制造业创新活动的主要方向
互联网具有开放性和快速迭代的特点,在其加快渗透的过程中,制造领域趋向于在短时间内促进各类要素资源整合,实施开放式合作和协同创新,促进前沿技术研发及创新成果转化。目前,部分制造企业和第三方组织已开始探索依托云平台,以开放、合作、共享的创新模式,充分调动各类主体的积极性和创造性,提升企业对市场的快速反应能力,促进制造行业的转型升级。3月31日,中航工业通过搭建产业互联创新创业平台“爱创客”,以企业内部技术、设计、制造和产业链配套优势资源为基础,构建开放式创新生态系统。5月20日,航天科工推出“互联网+智能制造”产业服务平台航天云网,促进企业及全社会制造业资源共享与能力协同。6月1日,重庆邮电大学表示,将打造智能制造研发平台,与重庆市内外企业开展合作,促进智能制造技术研发及实验。由顺德建设的广东省智能制造解决方案云平台将于近期上线,该平台整合了智能制造方案供应商和需求方相关资源,将促进顺德地区智能制造整体解决方案协同研发。
三、思考与建议
1加快政策法规出台,加强相关标准制定
推进中央、各部委以及地方在政策制定和实施的协同配合,加快智能制造相关细分领域指导意见、实施办法等的发布。加快“互联网+”相关立法工作,推进大数据保护、网络安全、资源开放共享、互联网服务管理等方面法规的起草工作。开展相关硬件终端、服务、通讯协议等方面标准研制,建立和完善工业机器人产业标准体系,明确分工并确保各个环节的企业利益,引导市场有序健康发展。
2完善基础设施建设,提升服务支撑能力
加快电信行业体制机制创新和变革,探索参股合作、牌照发放等方式,鼓励社会投资参与无线宽带通信网络基础设施建设,扩大无线局域覆盖范围,进一步提高宽带服务的水平和接入速率。提升移动互联网、云计算、物联网应用水平,加强与制造领域基础设施的融合对接,夯实智能制造发展基础。推进网络安全技术建设,增强网络基础设施安全防护,营造安全网络环境。
3发挥产业联盟优势,促进协同创新发展
依托相关产业联盟,整合制造企业、互联网及IT企业、高校、科研院所等多方资源,打造综合性与专业性相结合的智能制造服务平台。围绕智能制造发展相关新技术新产品研发及产业化,为各主体开展新技术、新产品、新业务、新模式研发提供实验网络和验证环境,组织开展标准推广、方案咨询等专业服务,完善成果转化、融资对接、人才培训等综合服务体系。
下一信息:专题报告:从工业机器人到工业4.0
